LA RELAZIONE DI FISICA: SCALETTA PER LA STESURA
- Vanessa Battilana
- superiore
- Visite: 3438
Ciao ragazzi!
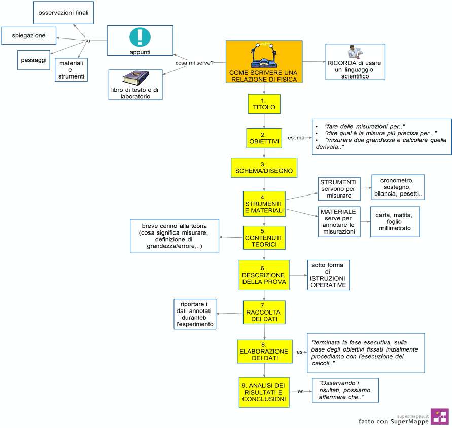
Negli scorsi giorni vi avevamo suggerito una mappa utile per scrivere la relazione di laboratorio di chimica. Questa settimana invece volevamo proporvi una scaletta, elaborata assieme ad uno studente del liceo scientifico, per scrivere la relazione di fisica.
Sappiamo che per molti di voi è un compito mai affrontato prima e che solitamente genera incertezza, per questi motivi nella mappa trovate alcuni esempi di frasi che potete utilizzare per introdurre e collegare i paragrafi.
Ricordatevi che per redigere un ottimo testo, puntuale e completo, sono indispensabili gli appunti della lezione. Tenete sottomano anche il vostro libro di testo dal quale potrete ricavare frasi utili per descrivere la parte teorica e gli enunciati.

A cura di Vanessa Battilana











Assessorato alla Cultura
